Instance Verification Kit (IVK)
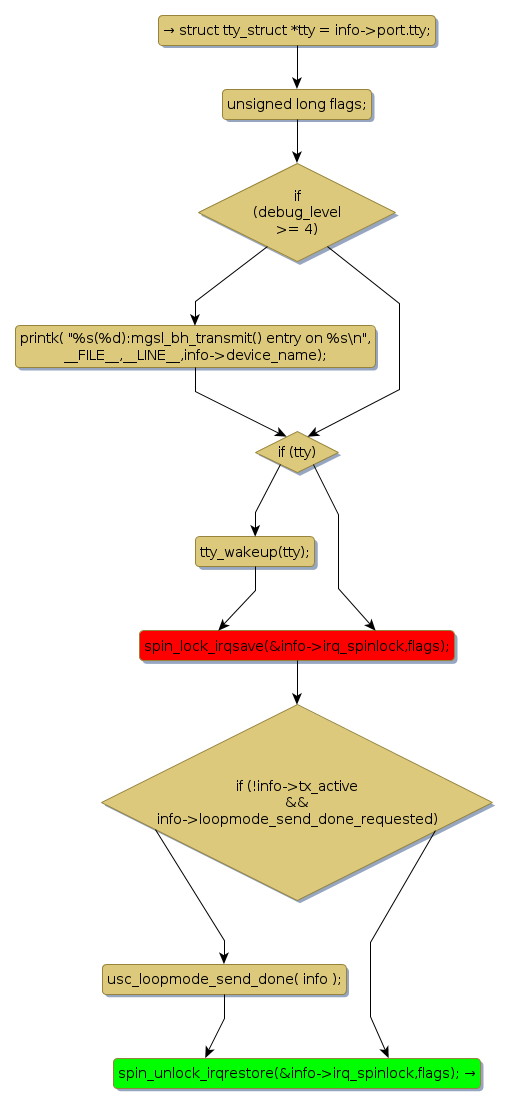
spin lock @ [36089+45+/linux-3.19-rc1/drivers/tty/synclink.c]
Instance Signature: irq_spinlock
|
The Matching Pair Graph:
|
|
Function Name
|
Control Flow Graph (CFG)
|
Events Flow Graph (EFG)
|
Source Correspondence
|
|
mgsl_bh_transmit
|
|
|
[35718+16+/linux-3.19-rc1/drivers/tty/synclink.c]
|